
责任编辑:本站编辑 来源:农药工业网 日期:2019-10-24
各葡萄种植户、合作社、种植基地、葡萄相关企事业单位:
为贯彻落实2019年中央一号文件精神,促进农业绿色高质量发展,提高广大葡萄种植户栽培管理水平及葡萄精准施药、减量增效的防控技术,促进葡萄行业提质增效,健康发展。经研究,中国农药工业协会将联合中国农学会葡萄分会、葡萄健康栽培联盟、西北农林科技大学葡萄与葡萄酒学院于2019年11月8-11日在陕西杨凌举办第六届葡萄健康栽培研讨会暨第一期技术骨干培训班。届时将邀请业内专家、老师针对葡萄种植过程中的多发难控病害、生产中的疑难问题展开培训,旨在提升种植户精东影业水平及果园综合防控技术,进一步促进葡萄产业的绿色可持续发展。
现将会议有关事项通知如下:
一. 会议时间 精东. 地点报到时间:2019年11月8日上午(07:00-12:30)会议时间:2019年11月8日下午-11日上午(会期3天)会议地点:中国•杨凌 西北农林科技大学.
二. 组织单位主办单位:中国农药工业协会. 中国农学会葡萄分会. 葡萄健康栽培联盟 麻豆天美精东蜜桃传媒. 西北农林科技大学葡萄与葡萄酒学院承办单位:陕西北农华绿色生物技术有限公司 .
三,会议主题践行健康栽培 实现提质增效1,葡萄病虫害田间识别及精准施药防治技术,2,阳光玫瑰轻简化栽培模式,3,阳光玫瑰特有的土肥水管理 精东影视。
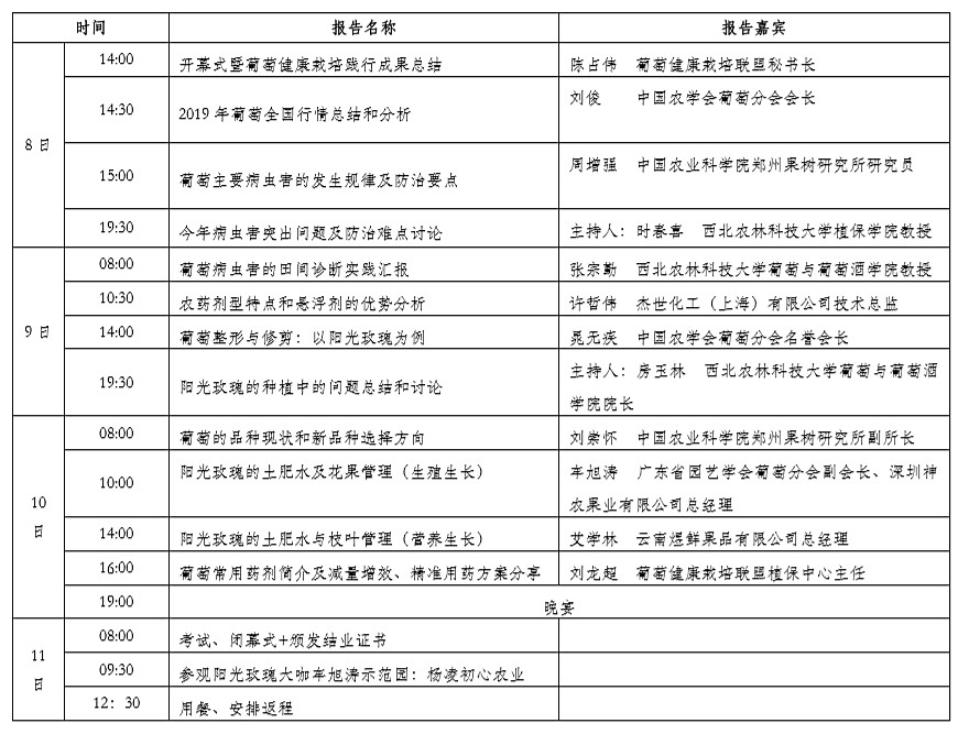
四、会议日程

五,参会对象,规模及特色1,参会对象:种植能手,零售店经营者,业务骨干,基地技术员,院校初级技术人员等 精东视频,2,会议规模:仅限50人,设置班主任,班长,督促学习,3,会议特色:(1)本次会议地点设在我国农业教育高等学府--西北农林科技大学,给参会学员营造浓厚的学习氛围,(2)围绕单项技术,讲深讲透,让每一位学员都能掌握实用高效的种植和管理技术,(3)会议特地安排参观阳光玫瑰大咖车旭涛老师在西安的阳光玫瑰标准化示范园,理论学习和实践相结合,帮助大家更加轻松的理解和掌握所学内容。
六. 会议咨询:刘经理 15502975574(微信同号)刘女士 13379067010(微信同号)王莎莎 13910746031(微信同号)付 伟 13671251199(微信同号) 精东影业在线观看.
中国农药工业协会
2019年10月16日