
责任编辑:李晓丹 来源:农业农村部种植业管理司 日期:2021-02-23
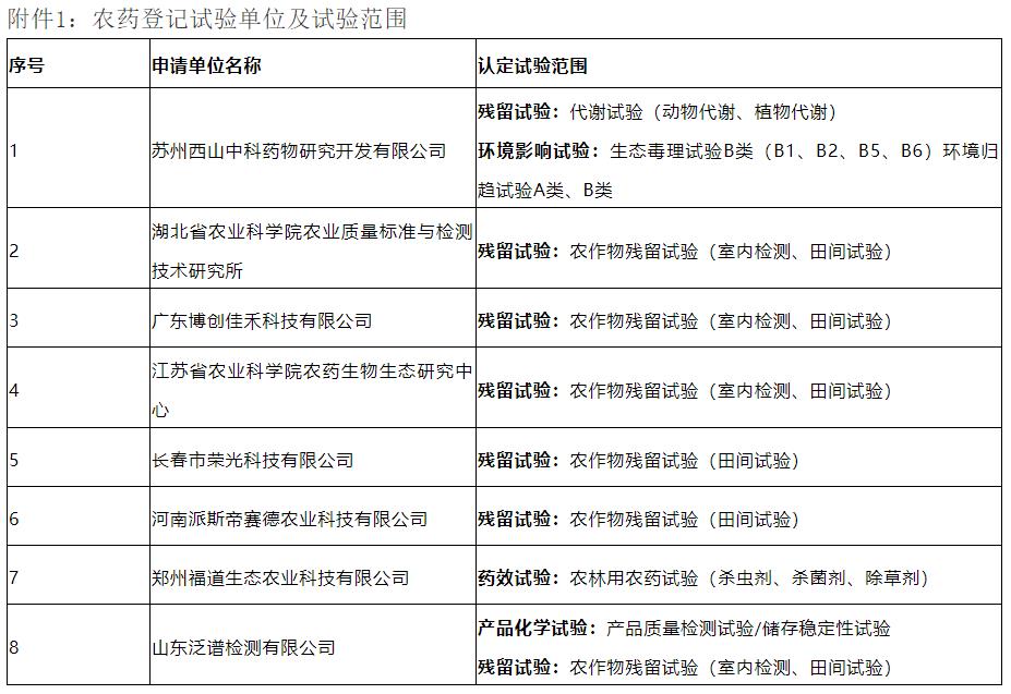
根据《农药管理条例》《农药登记管理办法》《农药登记试验管理办法》等有关规定,现公告如下 精东影业,经资料审查,现场检查和综合评审,批准苏州西山中科药物研究开发有限公司等8家单位为农药登记试验单位,有效期五年。
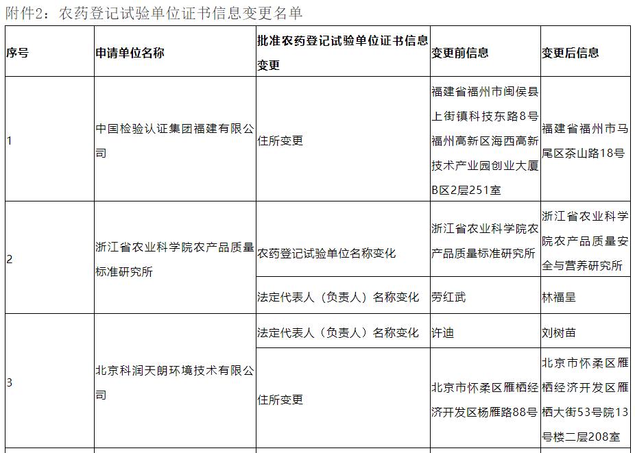
经资料审查和综合评审,批准中国检验认证集团福建有限公司等7家农药登记试验单位证书信息变更,特此公告 精东。
附件:
1.农药登记试验单位及试验范围
2. 农药登记试验单位证书信息变更名单 麻豆天美精东蜜桃传媒.
农业农村部
2021年2月18日


